
Smap3D Plant Design.

Die detaillierte Lösung für den Anlagenbau.
Weltweit wird Smap3D Plant Design für die Planung von Anlagen und Rohrleitungen eingesetzt. Nutzen Sie einen durchgängigen Prozess mit spezialisierten Werkzeugen für Verfahrenstechnik, Verrohrung und Rohrleitungsfertigung. Die Integration von Smap3D Plant Design in SOLIDWORKS gewährleistet erfolgreiches Arbeiten.
Gute Gründe für Smap3D Plant Design.
Schneller Arbeiten
Bessere Qualität
Effizienz steigern
Einsatzmöglichkeiten für Smap3D Plant Design.

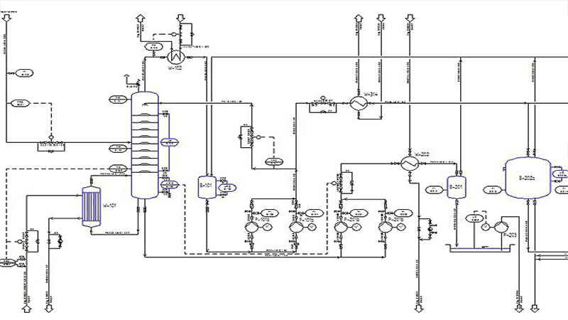
2D-Fließbilder für die Verfahrenstechnik.

3D-Rohleitungsplanung.
3D-Rohrleitungen planen Sie mit Smap3D Piping direkt in Ihrer gewohnten SOLIDWORKS-Oberfläche. Nutzen Sie umfangreiche Automatisierungsfunktionen für verschiedenen Rohrklassen und definieren Sie die zugehörigen Komponenten.

Isometriezeichnungen.
Mit Isometriezeichnungen exportieren Sie alle Informationen zu den von Ihnen erstellten Rohrleitungen vollautomatisch über konfigurierbare Parameter. Individuelle Stücklisten können ebenfalls automatisch ausgegeben werden. Die Basissoftware ist das bewährte ISOGEN von Alias.
Erstklassiger Service & Support inklusive.
Zertifizierter Schulungsanbieter
Ausgezeichneter Kundensupport
Innovative PLM-Beratung
Offizieller SOLIDWORKS Partner
Häufig gestellte Fragen.
Smap3D Plant Design ist eine Sammlung von Applikationen für die Anlagenplanung. Der Umfang reicht von der ersten Konzeption mittels 2D-Fließbildern bis hin zur Steuerung von Fertigungsprozessen wie dem Rohrbiegen.
Smap3D Plant Design wird in Branchen verwendet, die Rohrleitungen für ihre Anlagen und Maschinen konzipieren und konstruieren, also im Anlagenbau, in der Verfahrenstechnik, in der Umwelt – und Wassertechnik, in der Nahrungsmittelindustrie und vielen weiteren.
Smap3D Plant Design ist vollständig in SOLIDWORKS integriert, sodass die gleiche Benutzeroberfläche und die gleichen Menüs genutzt werden. Alle erstellten Teile können in SOLIDWORKS-Baugruppen verbaut und auf SOLIDWORKS-Zeichnungen dargestellt werden.
Für die Erstellung von 2D-Fließbildern wird kein 3D-CAD System benötigt. Smap3D P&ID ist als Stand-alone-Lösung erhältlich.

